LOGO OA教程 ERP教程 模切知识交流 PMS教程 CRM教程 开发文档 其他文档  
 
网站管理员

[点晴模切ERP]销售单据如何秒变财务凭证?手把手教你在金蝶云星空实现业财无缝协同

admin
2025年4月27日 11:56 本文热度 6392

传统制造业销售业务流程以"商机-报价-交付-回款-复购"五大模块贯穿业务闭环,金蝶云星空通过销售、仓库、财务模块的业财数据联动实现从客户触达到成本利润管控的全链路数字化穿透。

一、销售标准业务流程

商机挖掘与客户管理

通过市场数据分析和客户分级模型,系统性识别潜在商机并建立客户档案库,为后续销售转化奠定基础。

  1. 市场情报管理

聚焦行业动态与客户特征的数据采集分析,支撑精准营销决策
2. 客户开发流程
从获客到信用评估的标准化路径,确保客户质量与风险可控

报价与合同管理

基于成本核算与风险评估制定差异化报价策略,并通过法律条款约束保障交易合规性。

  1. 产品定价策略

结合订单规模与非标件成本的动态报价体系,平衡利润与竞争力
2. 合同风险管控
通过技术协议审核与变更管理机制,规避交付纠纷与法律风险

生产计划与交付保障

打通销售订单与生产资源的智能排程系统,确保订单按期交付与物流可追溯。

  1. 产销协同机制

基于订单拆解与进度监控的供应链联动,实现柔性化生产调度
2. 物流交付体系
通过运输成本优化与单证数字化管理,提升交付效率与合规性

财务回款与对账

建立应收账款分级催收机制与业财数据核验规则,加速资金回笼并防范财务漏洞。

  1. 应收账款管理

基于账期分级与坏账预提的现金流管控,降低资金链断裂风险
2. 业财对账闭环
通过三单匹配与返利计算自动化,确保业务数据与财务账务一致性

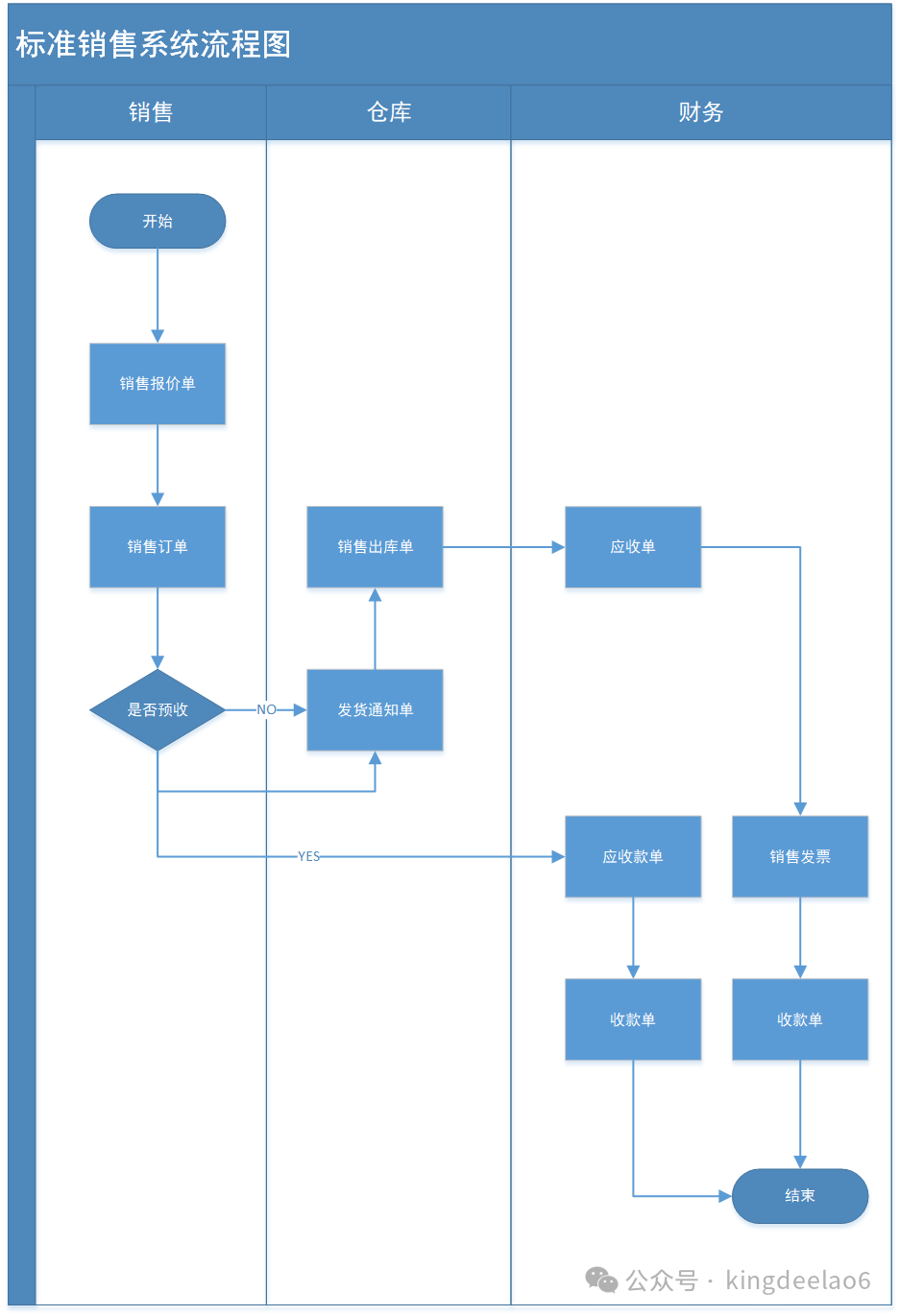
二、标准销售在云星空中简要业务流程图


三、云星空系统如何实现销售业务单据流转

报价:销售报价单

订单:销售订单

发货退货通知:发货通知单  退货通知单

出库和退货:销售出库单  销售退货单

应收:应收单

发票:销售普通发票和销售增值税发票

收款:收款单


凭证生成的单据


1.销售出库单和销售退货单:-- 确认发出商品、或者直接确认成本。

2.应收单或者发票:确认收入、或者确认收入并结转成本。

3.收款单:收款确认。


备注:有些公司会进行月末一次性计算手工结转成本,具体设置要结合客户的实际业务进行操作。


四、知原理懂原理,才能读懂业务和系统

订单接收阶段:合同负债确认

财务原理:权责发生制(Accrual Basis)
当客户支付预付款时,根据《企业会计准则第14号——收入》确认合同负债(贷方),同时货币资金增加(借方)。此时不确认收入,因商品控制权尚未转移。
分录示例
借:银行存款 100,000 元 贷:合同负债 100,000 元

商品发出阶段:收入确认与应收挂账

财务原理:收入确认五步法(控制权转移时点)

  1. 收入确认条件

    • 商品已交付且客户取得控制权(验收单为证)
    • 交易价格可计量(合同明确金额)
    • 商业实质成立(非关联方虚假交易)
  2. 科目处理

    • 冲减合同负债(借方)
    • 确认主营业务收入(贷方)
    • 计提应交增值税-销项税额(贷方)
    • 挂账应收账款(差额部分)

分录示例(含税价113万元,预收10万元):
借:合同负债 100,000 元 借:应收账款 1,030,000 元 贷:主营业务收入 1,000,000 元 贷:应交税费-应交增值税(销项税)130,000 元

成本结转阶段:配比原则应用

财务原理:收入与成本配比
在确认收入的同一会计期间,将库存商品成本转入主营业务成本,确保利润表真实反映毛利。
分录示例(成本价70万元):
借:主营业务成本 700,000 元 贷:库存商品 700,000 元

应收账款管理:坏账准备计提

财务原理:谨慎性原则
根据《企业会计准则第22号——金融工具确认和计量》,按账龄分析法或预期信用损失模型计提坏账准备,避免高估资产。
分录示例(计提1%坏账):
借:信用减值损失 10,300 元 贷:坏账准备 10,300 元

货款收回阶段:资金闭环

财务原理:现金流量匹配
实际收到款项时,冲减应收账款并可能产生财务费用-现金折扣(若客户享受早付优惠)。
分录示例(全额回款):
借:银行存款 1,130,000 元 贷:应收账款 1,130,000 元

特殊场景处理

  1. 销售退回

    • 红字冲销原收入分录,同时收回商品冲减成本
    • 税务处理:需开具红字增值税发票(进项税额转出)
  2. 现金折扣

    • 按净额法处理:直接减少收入(如:2/10,n/30条款下按98%确认收入)
    • 按总额法处理:差额计入财务费用

附:核心财务逻辑图谱

业财一体化闭环  
│  
├── 合同管理 → 触发收入确认时点(控制权转移)  
├── 物流数据 → 驱动成本结转(配比原则)  
├── 资金流水 → 映射现金流量表(收付实现制)  
└── 信用政策 → 影响坏账计提(资产减值模型)

合规要点

  • 增值税纳税义务发生时点(开票/发货孰早)
  • 收入确认必须与业务单据(出库单/验收单)严格关联
  • ERP系统需实现三单匹配(订单、出库单、发票)

通过以上流程,企业可确保销售业务在权责发生制框架下实现收入、成本、税金的精准核算,同时满足《企业会计准则》和《增值税暂行条例》的双重合规要求。

五、结合凭证模板实现销售账务自动处理

以下案例,客户月末进行手工一次性销售成本结转。

销售出库单如下,退货不在此阐述。

应收单和发票凭证模板设置如下:
收款单凭证模板如下:

六、传统应收会计应用金蝶云星空后的变化


数据流:手工录入 → 业务事件自动驱动  
控制点:事后补救 → 事前拦截+事中预警  
输出物:静态报表 → 动态预测+策略建议

从「手工台账」到「智能账务穿透」—— 自动化水平跃迁

从「数据孤岛」到「业财一体」—— 风控能力重构

从「事后报表」到「实时决策」—— 管理价值释放


七、总结

通过金蝶云星空的业务事件驱动型架构,企业构建起“销售-交付-资金”的数字化闭环,最终实现:

  1. 降本
    :减少80%人工核对与数据搬运
  2. 风控
    :信用违约损失降低50%以上
  3. 增效
    :从接单到回款周期压缩30%
    这套体系尤其适用于项目制销售、渠道分销、定制化生产等复杂业务场景,是制造企业数字化转型的核心基础设施。


阅读原文:原文链接



点晴模切ERP更多信息:http://moqie.clicksun.cn,联系电话:4001861886

该文章在 2025/4/27 14:46:16 编辑过
关键字查询
相关文章
正在查询...
点晴ERP是一款针对中小制造业的专业生产管理软件系统,系统成熟度和易用性得到了国内大量中小企业的青睐。
点晴PMS码头管理系统主要针对港口码头集装箱与散货日常运作、调度、堆场、车队、财务费用、相关报表等业务管理,结合码头的业务特点,围绕调度、堆场作业而开发的。集技术的先进性、管理的有效性于一体,是物流码头及其他港口类企业的高效ERP管理信息系统。
点晴WMS仓储管理系统提供了货物产品管理,销售管理,采购管理,仓储管理,仓库管理,保质期管理,货位管理,库位管理,生产管理,WMS管理系统,标签打印,条形码,二维码管理,批号管理软件。
点晴免费OA是一款软件和通用服务都免费,不限功能、不限时间、不限用户的免费OA协同办公管理系统。
Copyright 2010-2025 ClickSun All Rights Reserved